Vänligen vänta medan sidan laddas…
Vänligen vänta medan sidan laddas…
På denna sida presenterar vi ett exempel på hur en verksamhetsbaserad arkivredovisning kan se ut.
Exempelredovisningen bygger på praktiska exempel på hur myndigheter tillämpat föreskriften och erfarenheter från tillsyn på området. Exemplet är tänkt att fungera som en inspirationskälla och en vägledning för er som arbetar på myndigheter genom att visa hur verksamhetsbaserad arkivredovisning som är utformad enligt Riksarkivets föreskrifter kan se ut. Den visar förslag på utformning av text och layout i vanliga kontorsdokument för arkivredovisningens alla delar utifrån en påhittad myndighet, den så kallade Exempelmyndigheten.
Det ska understrykas att detta är ett exempel som visar de olika delarna av en redovisning, men att det är inte en komplett redovisning.
Exempelredovisningen består av
På flikarna nedan förklarar vi med utgångspunkt i exempelredovisningen hur ni kan lösa några vanliga problem inom den verksamhetsbaserade arkivredovisningen. Vi uppmärksammar er också på sådana inslag i exempelredovisningens utformning som har stor betydelse för att göra redovisningen lätt att förstå och förvalta över tid.
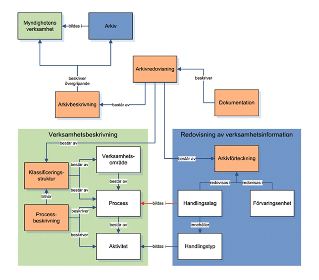
Myndighetens klassificeringsstruktur är en beskrivning av myndighetens verksamhet och ska beskriva myndighetens verksamhetsprocesser. Till processerna ska finnas processbeskrivningar.
Ni ska bygga upp klassificeringsstrukturen hierarkiskt-systematiskt, där den översta nivån representerar myndighetens verksamhetsområden och den nedersta de processer som förekommer i verksamheten. Mellan dessa kan det finnas ”rubriknivåer” i form av processgrupper. Ett råd är att ni anger styrande och stödjande verksamhetsområden först och därefter kärnverksamheten. Om ni gör det blir det lättare att bygga ut strukturen med fler verksamheter och processer som myndigheten kan erhålla, till exempel i de fall man övertar uppgifter från andra myndigheter som upphör eller vars verksamhet inordnas i den ”egna” myndigheten.
